重磅公示||第一届“夏书章学术奖”优秀学术著作奖、优秀学术论文奖候选名单及入围现场终评博士论文名单
第一届“夏书章学术奖”评选工作自2025年10月启动以来,得到了全国公共管理学界的广泛关注和大力支持。第一届“夏书章学术奖”组织委员会(以下简称“组委会”)严格按照《第一届“夏书章学术奖”评奖公告》公布的评选程序,认真、细致地组织了形式审查、现场初评和匿名通讯评审,现已遴选出第一届“夏书章学术奖”优秀学术著作奖候选成果3项、第一届“夏书章学术奖”优秀学术论文奖候选成果5项及第一届“夏书章学术奖”优秀博士论文奖入围现场终评论文10篇,现将名单公示如下:
第一届“夏书章学术奖”优秀学术著作奖候选成果
(按作者姓氏拼音排序)

第一届“夏书章学术奖”优秀学术论文奖候选成果
(按作者姓氏拼音排序)

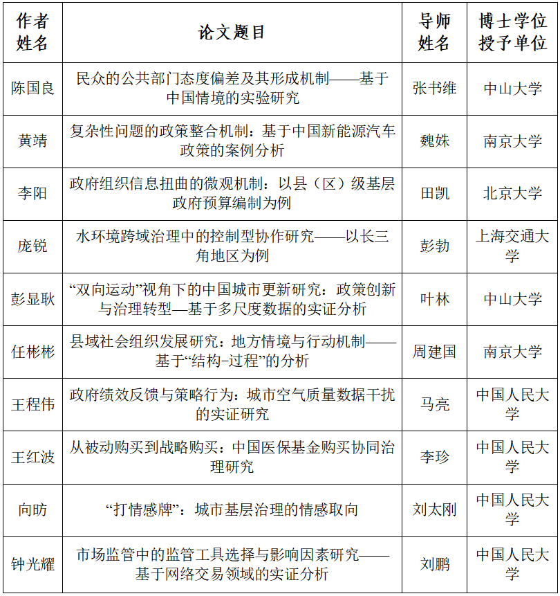
第一届“夏书章学术奖”优秀博士论文奖入围现场终评论文
(按作者姓氏拼音排序)

注:现场终评将从以上10篇博士论文中评选出优秀博士论文奖以及优秀博士论文奖提名奖。
上述名单的公示期为2026年1月12日—2026年1月16日。在此期限内,如有异议,请以书面形式向组委会提出,并将相关材料发送至邮箱:ccpar@mail.sysu.edu.cn。以单位名义反映的,须加盖本单位印章;以个人名义反映的,须签署本人真实姓名,并提供联系电话。
组委会对每一位积极参加、关心和支持此次评奖活动的优秀学子和学界同仁表示衷心感谢!
联系人:傅老师
联系电话:020-39332615
地址:广州市番禺区中山大学东校园政治与公共事务管理学院D115
第一届“夏书章学术奖”组织委员会
2026年1月12日

